部门
街镇
重庆市南岸区教育委员会
重庆市南岸区教育委员会
- [ 索引号 ]
- 115001080092957735/2024-00218
- [ 发文字号 ]
- [ 主题分类 ]
- 教育
- [ 体裁分类 ]
- 其他公文
- [ 发布机构 ]
- 南岸区教委
- [ 有效性 ]
- [ 成文日期 ]
- 2024-10-25
- [ 发布日期 ]
- 2024-10-25
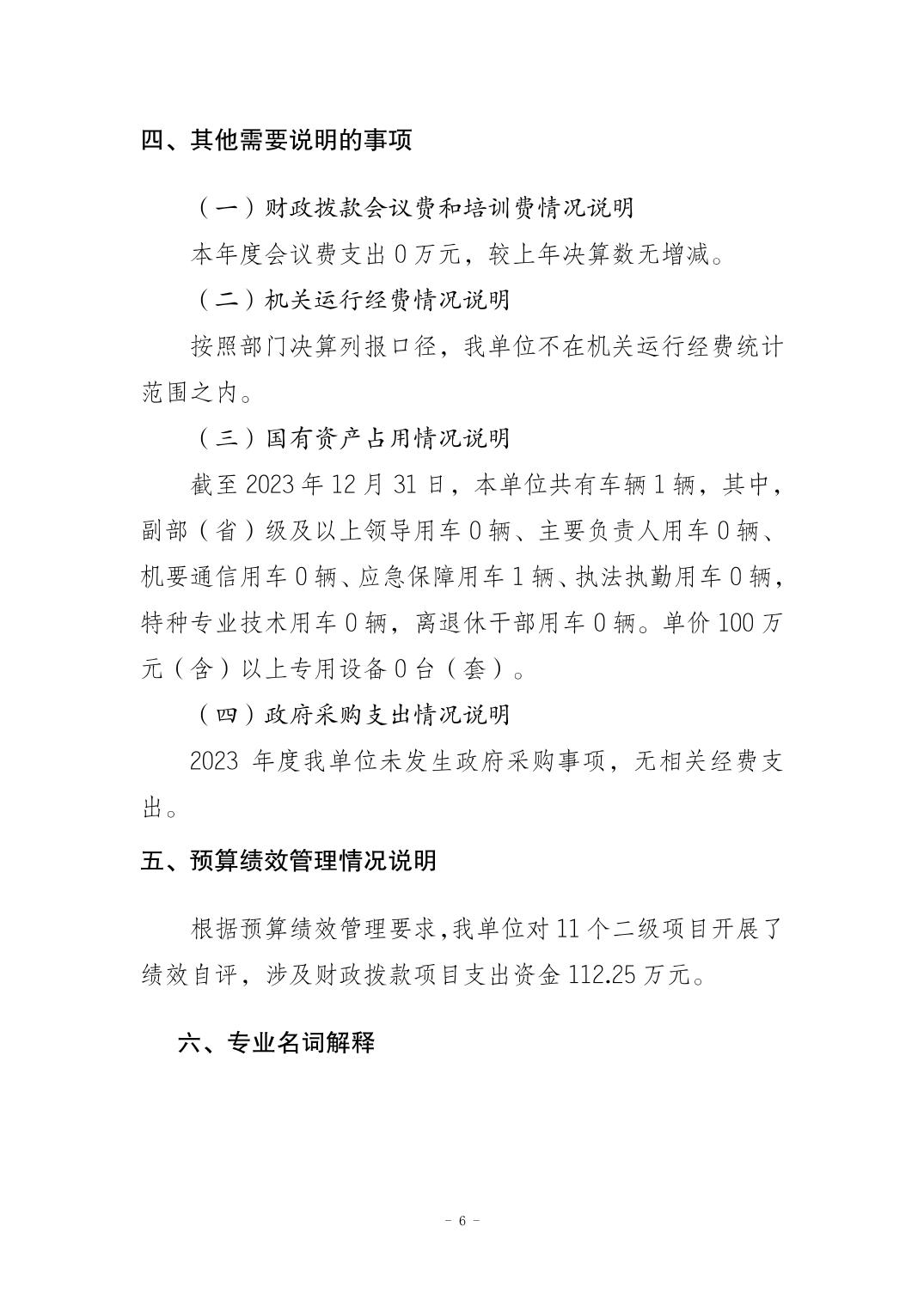
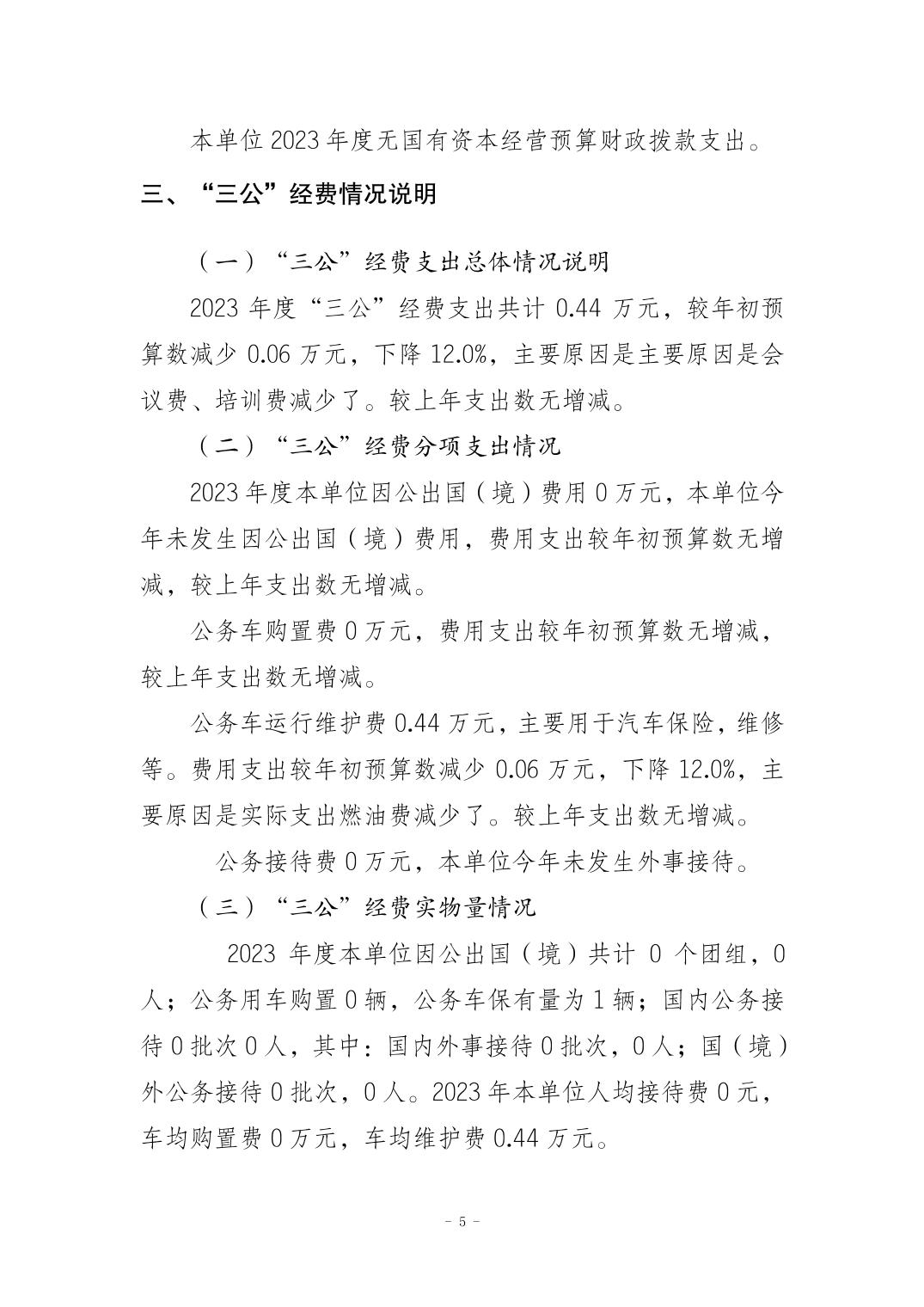
重庆市第三十八中学校2023年度决算公开说明
日期:2024-10-25 15:03

语音播报
语音合成中,请耐心等待...

进入播报模式

退出播报模式
日期:2024-10-25 15:03
13739683
重庆市第三十八中学校2023年度决算公开说明
112677
财政决算
20
2024-10-25