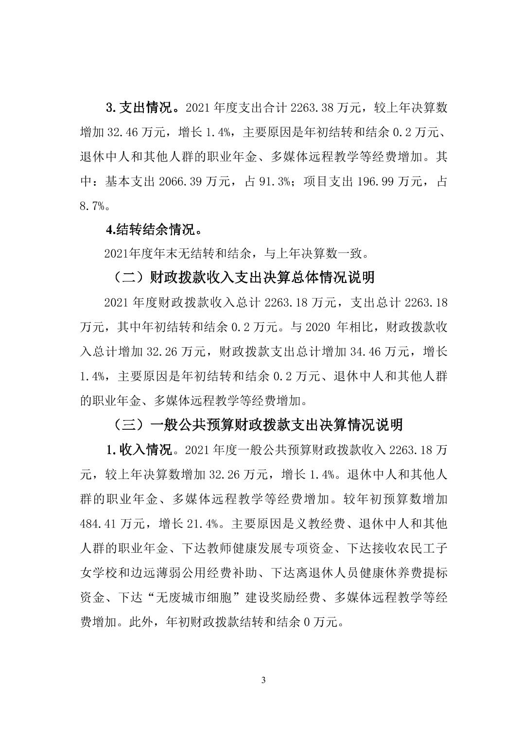
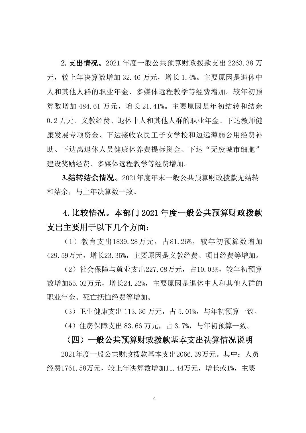
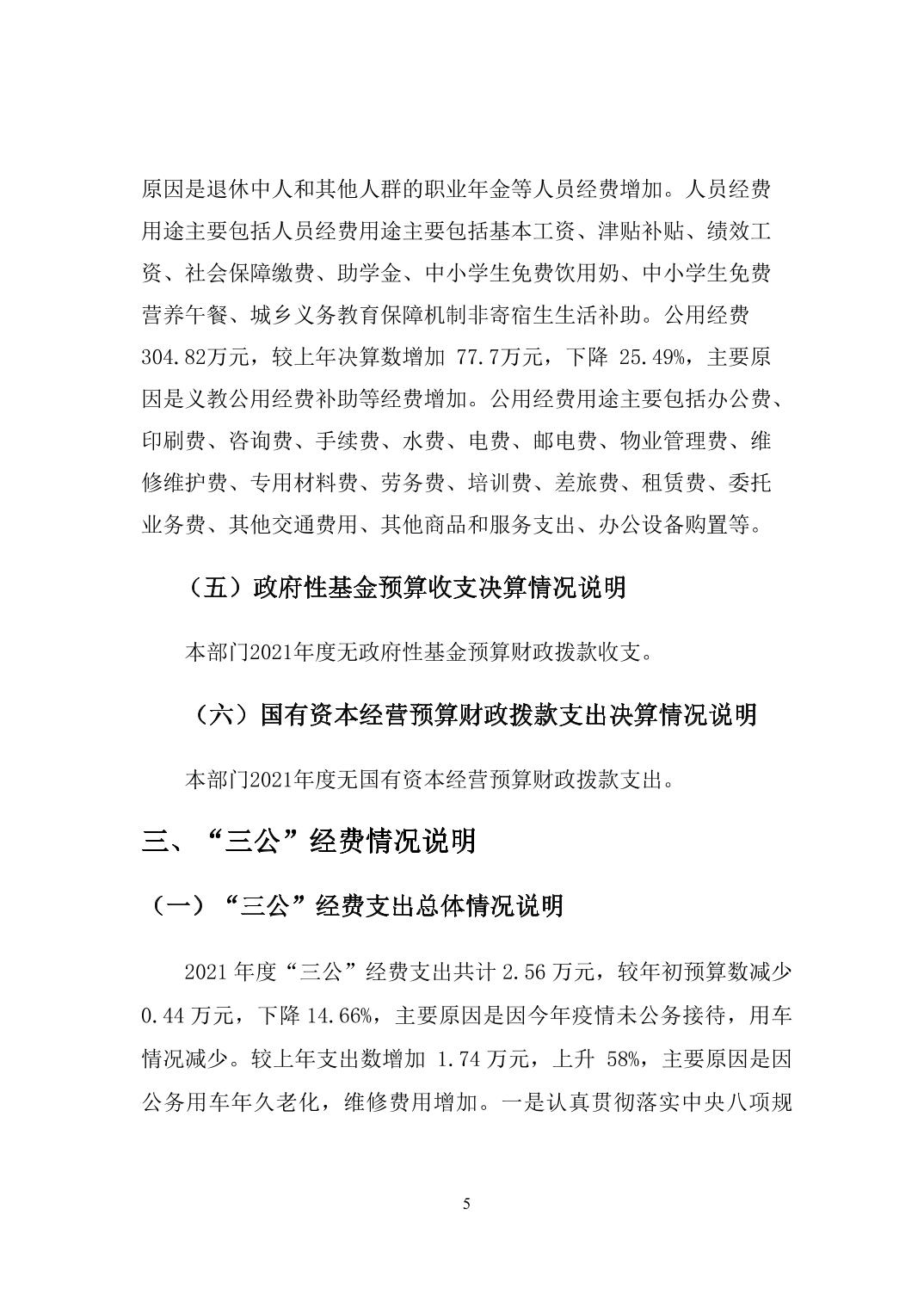
部门
街镇
重庆市南岸区教育委员会
重庆市南岸区教育委员会
- [ 索引号 ]
- 11500108009295693H/2022-01389
- [ 发文字号 ]
- [ 主题分类 ]
- 财政
- [ 体裁分类 ]
- 财政预算、决算
- [ 发布机构 ]
- 南岸区财政局
- [ 有效性 ]
- [ 成文日期 ]
- 2022-10-26
- [ 发布日期 ]
- 2022-10-26
重庆市南岸区玛瑙学校2021年决算
日期:2022-10-26 10:07

语音播报
语音合成中,请耐心等待...

进入播报模式

退出播报模式
日期:2022-10-26 10:07
11227990
重庆市南岸区玛瑙学校2021年决算
112677
财政决算
2022-10-26